|
【专家访谈】养老机构安全隐患排查操作规范(附排查表格)
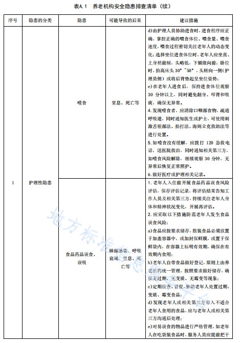
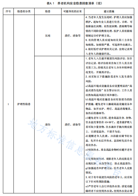
【乡村振兴信息网养老频道】 养老机构的经营底线之一就是“安全底线”。在日常经营过程中、政府督导检查,养老服务机构自查,如何守住这条底线?安全隐患排查就是得力的措施之一。那么,养老机构如何有效做好安全隐患排查工作?现将《养老机构安全隐患排查工作规范》分享给大家,既可以学习参考,也可以作为政府督导养老机构内部管理标准。以下为全文: 1.范围 本文件规定了养老机构安全隐患排查的基本要求、隐患排查、隐患整改和监督管理。本文件适用于养老机构安全隐患排查和整改。 2.规范性引用文件 下列文件中的内容通过文中的规范性引用文件而构成本文件必不可少的条款。其中,注日期的引用文件,仅所注日期的版本适用于本文件;不注日期的引用文件,其最新版本(包括所有的修改单)适用于本文件。 GB/T 35796养老机构服务质量基本规范 GB38600养老机构服务安全基本规范 MZ/T 032养老机构安全管理 3.术语和定义 GB 38600、MZ/T 032界定的以及下列术语和定义适用于本文件,为了方便使用,本文件重复列出了部分术语和定义。 3.1养老机构 senior care organization 为老年人提供生活照料、膳食、康复、护理、医疗保健等综合性服务的各类组织.[来源:MZ/T032-2012,3.1] 3.2特种设备 special type equipment 涉及生命安全、危险性较大的锅炉、压力容器(含气瓶)、压力管道、电梯等。[来源:MZ/T 032-2012,3.3] 3.3一般事故隐患 general hidden danger 危害和整改难度较小,发现后能够立即整改排除的隐患。 3.4重大事故隐患 major hidden danger 危害和整改难度较大,应当全部或者局部停产停业,并经过一定时间整改治理方能排除的隐患,或者因外部因素影响致使生产经营单位自身难以排除的隐患。 4.基本要求 4.1养老机构应按MZ/T032要求成立安全管理部门。养老机构的安全责任人应是机构法定代表人或主要负责人。安全管理部门由安全责任人、安全管理人员、相关部门和具体实施安全工作的专(兼)职人员组成,逐级负责本机构的安全管理工作。 4.2安全隐患排查应覆盖机构内各部门并全面整改,应按照“全员、全过程、全方位、全天候”的要求,动员全体员工参加安全隐患排查工作,各部门互相配合。 4.3应按照“预防为主,安全第一”的要求,将安全隐患排查与各类检查、隐患整改、岗位操作、日常办公等密切联系,将安全隐患排查治理工作纳入到团队、个人的绩效考核中。 4.4如养老机构开展隐患排查存在技术困难,或按照规定应由专业机构依托检验检测实施隐患排查的,养老机构应委托专业机构实施,如避雷系统检测、特种设备检测、各类报警仪校准等。 5.隐患排查 5.1隐患分级 5.1.1 一般事故隐患,由养老机构各部门负责人或者有关人员立即组织整改。 5.1.2重大事故隐患,养老机构应及时向安全生产监督管理部门和有关部门报告。重大事故隐患报告内容应当包括: a)隐患的现状及其产生原因; b)隐患的危害程度和整改难易程度分析; c)隐患的治理方案。 5.2隐患辨识 养老机构隐患辨识的方法主要包括: a)询问法:通过询问养老机构具备某项工作经验的实操人员,可初步分析出工作中涉及的安全隐患; b)交叉法:对汇总的隐患清单进行核实、增补,安排各部门负责人对其他部门的安全隐患进行交叉检查,相互补充安全隐患; c)观察法:通过对工作环境的现场观察发现存在的安全隐患; d)类比法:查阅养老机构的事故记录,根据机构可能发生的或已经发生的事故去寻找与其有关的原因、条件和规律,辨识出机构中可能导致事故的有关安全隐患; e)文献法:从类似机构、文献资料、专家咨询等方面获取有关安全隐患信息,加以分析研究,辨识出机构可能存在的安全隐患。 5.3排查类型 隐患排查工作可与养老机构各区域的日常管理、专项检查和监督检查等工作相结合,应包括但不限于下列形式; a)日常隐患排查:宜依据隐患排查标准每日开展,排查内容应包括但不限于:消防、燃气、食品、药品方面的隐患; b)综合性隐患排查:宜每月开展1次,涉及职责部门共同参与,全面排查机构护理性隐患、物理性隐患、生理性隐患、心理性隐患、行为性隐患、环境性隐患以及生物性隐患; c)专业性或专项隐患排查:宜依据相关规定及实际情况开展,由各专业职能管理部门的负责人组织本部门专业人员实施或委托有相关资质的单位进行,重点对设备、电气、消防、换热系统、变配电系统、特种设备等以及高风险作业存在的隐患进行定期或不定期的专项排查; d)季节性隐患排查:宜根据机构所在地区自然气候对其可能造成的生产安全事故进行预防性隐患排查,包括但不限于:防火、防洪防汛、防台风、防冻等隐患; e)文娱活动及节假日前隐患排查:宜在文娱活动及节假日前开展,包括但不限于:排查设施设备、消防通道是否存在异常状况和隐患;排查备用设备状态、备品备件及应急物资储备情况;排查紧急检修力量及保卫力量安排情况;排查老年人身心状况等; f)专家诊断性隐患排查:机构在技术力量不足或安全管理经验欠缺的情况下宜委托相关专家排查隐患; g)事故类比隐患排查:应依据类似机构同类事故,及时开展相关隐患排查; h)其他形式隐患排查:包括行业主管或其他监管部门检查、特殊情况排查等。 5.4排查内容 5.4.1 隐患排查内容及分类见表A1。 5.4.2实施隐患排查前,应根据排查类型、人员数量、时间安排和季节特点,在排查项目清单中确定具体排查项目,形成各种排查类型的隐患排查清单,由相关部门制定排查计划并进行隐患排查。 5.4.3养老机构内相关部门对照确定的隐患排查清单进行隐患排查,并形成记录。 6.隐患整改 6.1流程 应包括:通报隐患信息、制发隐患整改通知、实施隐患整改、整改情况反馈和验收等环节。 6.2要求 6.2.1通报隐患信息 隐患排查结束后,应将隐患名称、存在位置、隐患状况、隐患等级、整改期限及整改建议等信息向责任部门进行通报。 6.2.2制发隐患整改通知单 对于不能立即整改的隐患,应下达隐患整改通知单,按照管控层级下发至隐患所在责任部门或责任人员进行整改。隐患整改通知单应包含隐患内容、建议整改措施,整改期限、整改责任部门和责任人等。 6.2.3实施隐患整改 a)养老机构在实施隐患整改前应当对隐患存在的原因进行分析,结合整改建议制定可行的整改方案或应急预案,估算并筹措整改资金并按规定时限落实整改。 b)物理性隐患整改应增加必要的安全投入,及时按相应技术规范和标准要求维修、加固、整改隐患部位,应重视隐患部位的养护、跟踪监控、现场管理,确保安全隐患整改责任到人,落实到位。 c)隐患整改应按照要求及时完成。对短时间内不能整改彻底或整改期限长的,应采取有力可行的安全监控及防范措施。 6.2.4整改情况反馈 责任部门在规定的期限内将整改完成情况反馈至隐患整改通知单制发部门,未能及时整改完成的应说明原因,与隐患整改通知单制发部门协同解决。此外,还应重点检查已整改到位的安全隐患是否再次出现和未整改到位的安全隐患。 6.2.5验收 隐患整改通知单制发部门对隐患整改效果组织验收并出具验收意见,形成事故隐患整改闭环管理。 7.监督管理 7.1养老机构安全管理工作领导小组应负责协调、指导、监督隐患整改工作。 7.2存在隐患的部门应对隐患整改的具体方案实施、监控、安全防范具体负责。 7.3各部门应重视隐患辨识、控制、整改工作,发现隐患及时整改。 7.4养老机构应建立监督与考核机制,组织人员适时对隐患的控制措施进行有效性评价并加以改进。 7.5对存有隐患,尤其是重特大安全隐患瞒报、整改措施不利、久拖不改,对因整改不彻底而酿成事故的,应从严追究相关人员的责任。 7.6养老机构对排查出的安全隐患应持续整治,存在隐患的部门应及时梳理汇总整治进展情况及尚未完成整改任务的安全问题清单,填写表D.1《养老机构安全隐患整改情况反馈表》,并按规定报本机构安全责任人及安全管理人员。 7.7养老机构如存在需上级行政主管部门协调解决的重大安全隐患,应及时报相关部门。
|

































